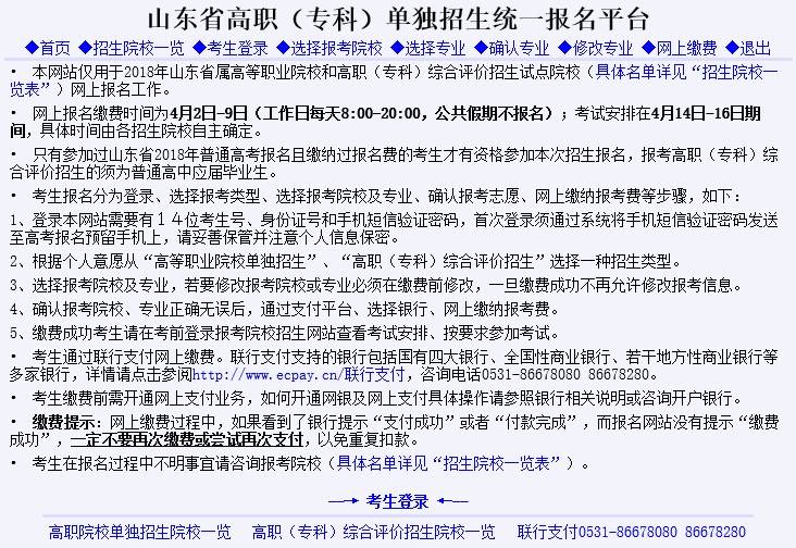
广大单招考生:
山东省2018年单独招生报名及缴费继续实行山东省教育招生考试院统一平台管理,考生通过我校招生信息网首页图标《2018年单独招生报名入口》点击进入。本页面最下方同时设有报名入口,建议考生仔细阅读填报须知后,再进行志愿填报。
一、填报时间:
4月2日-4月9日(工作日每天8:00-20:00,公共假期[4月5日-4月7日]不报名)
二、填报须知:
2.1 点击主页下边的“考生登录”或菜单“考生登录”打开登录页面:

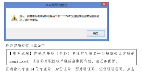
2.2 正确输入考生14位考生号、身份证号、图片验证码、短信验证密码,点击“考生登录”按钮验证考生身份:

说明:无法收到或遗失该短信验证密码的解决方式:将以下信息:①身份证号;②考生本人手持身份证正面同框拍照的面部及身份证内容清晰图片;③14位高考考生号,发送至招生办邮箱sw14078@163.com进行验证码确认申请。验证码通过邮箱反馈,请考生妥善保管,若无反馈信息请电话联系0535-6925032。
2.3 选择报考类型:报考我校请单击【高等职业院校单独招生】按钮,再次点击确认框后,选择报考学校,如下图所示:


2.4 选择报考学校:

该页面显示了考生姓名,并提示考生选择报考院校。
点击选中要报考的招生院校,点击“下一步,选择报考专业”进入院校报考专业选择页面。
2.5 选择报考专业:


说明:
1、专业志愿1和专业调剂是必选项目,不选择无法保存志愿信息;
2、体育运动专长、退役士兵考生请根据专业名称后面的提示选择对应专业报考,由选择专业错误造成无法录取,由考生本人负责;
3、春夏季兼报考生,若考生已经使用夏考身份报考,则不允许再使用春考身份报考,提示如下:

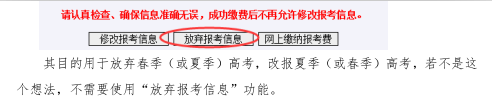
2.6 报考专业信息确认:

这里请考生认真检查,确保报考信息正确无误,有错误或要修改请点击“修改报考信息”对报考信息进行修改,“放弃报考信息”针对春考和夏考兼报的考生而设计,若无问题点击“网上缴纳报考费”进入缴费页面,如下图所示:

2.7 网上缴费
报考信息检查无误后请点击“网上缴纳报考费”,系统提示:

若有问题请点击“取消”停止网上缴费,没问题点击“确定”进入联行支付平台,如下图:

点击选择缴费银行,点击“立即支付”,按银行网上支付操作提示完成缴费。注意核对学校名称,记录交易订单号。
说明:考生通过联行支付网上缴费,银行卡需开通网上支付功能。联行支付支持的银行包括国有四大银行、全国性商业银行、若干地方性商业银行等多家银行。
2.8 缴费成功
银行网上支付成功后会通知联行,联行支付通知报名网站,报名网站提示缴费成功,如下图:

说明:银行网上支付成功后,由于网络故障、考生操作不当等各种原因,使得支付平台没有收到银行扣款成功的消息或者报名网站没有收到支付平台交易成功的通知,导致报名网站可能出现没有显示缴费成功的情况。遇到此种情况请勿重复缴费,可于次日登陆报名网站查询是否缴费成功。
注意:考生只能选择报考一所学校。缴费成功后,不再允许修改、放弃已报考的学校和专业。
注意:考生只能选择报考一所学校。缴费成功后,不再允许修改、放弃已报考的学校和专业。
注意:考生只能选择报考一所学校。缴费成功后,不再允许修改、放弃已报考的学校和专业。
三、现场信息确认、参加考试
1、信息确认时间:4月14日(08:00-16:00)
2、确认地点:山东商务职业学院中心大道
说明:考生本人须携带有效身份证件来校报到,信息确认无误后,发放准考证,参加考试。
3、考试时间:4月15日
上午 09:00-11:00 综合考试(笔试)
下午 13:00开始 职业能力测试(面试)
四、报名入口

说明:部分地区网络运营商不同,可能会造成无法登陆问题。遇到此情况,请选择另一报名入口。
五、其他事项
单独招生考试期间,我校不统一安排住宿,请考生自行提前预定酒店。
相关链接:
中职技能大赛获奖考生免试申请入口
乘车、自驾车交通指南